kedroplast-suvenir.ru

Gm 縮寫 意思 (96) 사진

GM游戏是什么意思?我的大学手游戏GM后台小程序太香了!_游戏大全_淘宝游戏网

TRPG用語大解析:新手玩家的必讀用語指南| 曉鹿的探索手稿

加密货币中的GM 是什么意思?什么是加密货币和NFT 俚语? | Kri发布于币安广场

外贸缩写gm什么意思- 抖音

游戏GM什么意思?稀有包站GM后台真香!_游戏推荐_淘宝游戏网

转载】中英双语数学缩写列表【List of mathematical abbreviations】_数学中常见术语缩写-CSDN博客

有人知道Italy GM 是啥意思嗎?我知道925 是銀飾,但我找不到任何關於這條項鍊的資訊。我也從沒看過這種鏈接,它不是水手鏈,但看起來有點像

GM桌遊搶先體驗會(GM=game market,日本桌遊展的簡稱) 辦個活動讓大家體驗好玩又充滿創意的日本桌遊,  因為帶回來太多,居然四場都沒有重複的遊戲?! 5/11(六下午) 三明治喵

Louis Vuitton 手袋寫的BB、MM 是什麼意思?原來讀懂縮寫,一秒就能看懂尺寸! - POPBEE

醫學誤解3大常見類型醫生教分mg、g、gm 避免誤判影響兒童健康︳親子健康

CEO、COO、CHO、CFO...這些常見高階管理職,你都認識嗎? - Cheers快樂工作人

為什麼掌握縮寫英文能讓溝通效率提升3倍?200+商務聊天學術縮寫完整指南

毫米波雷達是什麼?自動駕駛、智慧家庭都少不了它!|大和有話說– 大和有話說

COC跑团术语| PDF

縮寫 BTW 是什麽意思?

GM 是什么意思?高达量产型? : r/Gundam

Louis Vuitton 手袋寫的BB、MM 是什麼意思?原來讀懂縮寫,一秒就能看懂尺寸! - POPBEE

什么!索尼要推出像素更多的中画幅微单?先听听他们的设计师怎么说| 爱范儿

為什麼國會選舉愛用蜂窩地圖?|GM政治

米米Share】 人在职场,各种英文缩写多到令人眼花缭乱😵‍💫 这些职位英文缩写,你又认识多少个呢?

欧米茄这些英文都看不懂,还敢说你懂手表_男表_什么值得买

常见职位英文缩写_等同英文缩写-CSDN博客

Louis Vuitton 手袋寫的BB、MM 是什麼意思?原來讀懂縮寫,一秒就能看懂尺寸! - POPBEE

gm”词汇的多重含义与网络社交文化的演变探讨_搜狐网

gm什么意思的缩写- 抖音

gm是哪个部位拼音缩写- 抖音

PM 是專案經理?AM 是客戶經理?別再傻傻分不清楚! 💼 除了C-Level,辦公室裡還有這幾個超常見的縮寫,你一定要知道! 🔸 PM  (Product Manager): 專案經理(

Nikon 鏡頭的秘密! 挑選Nikon 鏡頭時,常會看到名稱中出現S、VR、PZ、SE、TC、MC這些英文字母,這些縮寫到底代表什麼意思?今天一次告訴你!  今#S 頂級Z鏡頭NIKKOR Z S-Line 是Nikon 最高階的Z接環鏡頭系列,具備卓越的光學性能、耐用性及優異的影像品質,適合專業攝影 ...

為什麼掌握縮寫英文能讓溝通效率提升3倍?200+商務聊天學術縮寫完整指南

游戏GM什么意思?稀有包站GM后台真香!_游戏推荐_淘宝游戏网

RD與IT意思差在哪?認識PM、HR等8個職場常見部門與職缺縮寫AmazingTalker®

Mint?FOMO?15 種幣圈術語懶人包!快速打入NFT 社群!

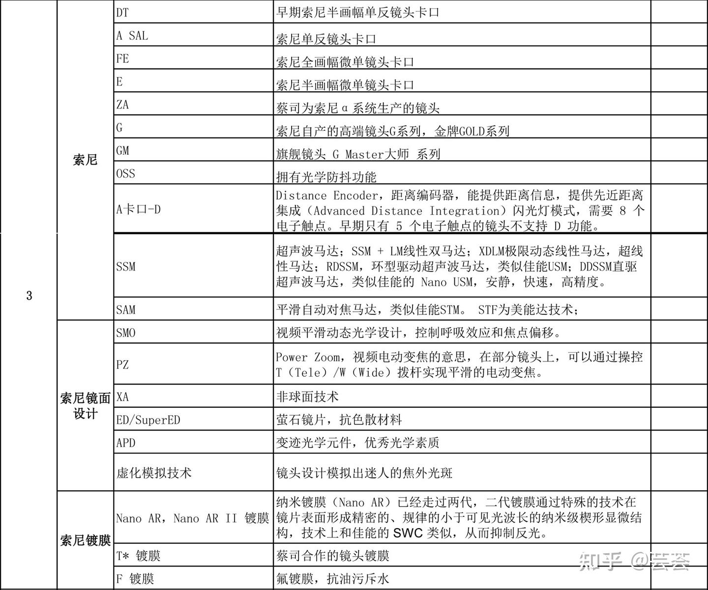
各厂家镜头字母说明-代表厂家技术- 知乎

網路縮寫】 ttyl、gn、gtg、g2g、brb 是什麼意思? – 英文庫

工匠模型】MADWORKS S059 1/144 HG RGM-79 GM吉姆專用蝕刻片附水貼S59 - 工匠模型- iOPEN Mall

g.m是什么意思的缩写- 抖音

老外常說的「gotta」是啥意思?是縮寫嗎?

NIKKOR Z 鏡頭術語大解析📷 讓你秒懂Nikon 鏡頭的秘密! 挑選Nikon 鏡頭時,常會看到名稱中出現S、VR、PZ、SE、TC、MC  這些英文字母,這些縮寫到底代表什麼意思?今天一次告訴你!👇👇 🔹#S 頂級Z 鏡頭NIKKOR Z S-Line

gm”缩写的多重含义与现代网络文化的演变探讨_搜狐网

職位縮寫解答】HR? PM? PR? BD? RD?到底什麼意思? – 英文庫

GM”和“GN”是什么意思,你如何使用它们? - 知乎

30 秒搞懂幣圈名詞:不只是早安、晚安!幣圈常說的GM 與GN 該怎麼用? - XREX

游戏GM什么意思?稀有包站GM后台真香!_游戏推荐_淘宝游戏网

澳洲G&M 綿羊油身體乳乳液保養品乳霜綿羊油乳液GM護膚乳霜系列500ml - 阿志小舖- iOPEN Mall

幣圈用語小教室】 GM = Good Morning,早安的意思在時而讓人感到不全然安全的幣圈中,GM是溫暖友善的語言,不僅是在一個新的美麗早晨相互打招呼,更傳達了對共同喜愛幣圈之人的善意和祝福🥰  明天起,也向你在的加密貨幣社群說聲早安,開啟友善交流的一天吧🙌 [小故事 ...

30 秒搞懂幣圈名詞:不只是早安、晚安!幣圈常說的GM 與GN 該怎麼用? - XREX

gm游戏什么意思?0.01解锁无限内购,限时内测等你来!_游戏推荐_淘宝游戏网

30 秒搞懂幣圈名詞:不只是早安、晚安!幣圈常說的GM 與GN 該怎麼用? - XREX

#ChillNoW懶人包, 最近同事在聊天時都會使用「GM」,, 你知道這是哪兩個字的縮寫嗎?🧐, 📍GM 就是「Good  Morning」的縮寫,早安的意思🌞, 用來向社群上的其他朋友打招呼,開啟友善的對話💬, 📍同場加映✨其他社群常見用語👇🏼👇🏼👇🏼,  GN:是「Good Night」的縮寫,晚安的意思🌝, Frens:就是「Friends」,朋友的意思👫, 💡加入ChillNoW官方DC ...

英文學習】網路英文縮寫流行語大合集!FR、ISTG、GOAT、NGL、TFW 是什麼意思?[2024更新版] - 樂學舍

Abbreviation】最常用且最完整的英文縮寫大全!

醫學誤解3大常見類型醫生教分mg、g、gm 避免誤判影響兒童健康︳親子健康

台北MOA zone! 不用抽😭 太好了~

村里名知多少?什麼里名最常見|GM分析

為什麼掌握縮寫英文能讓溝通效率提升3倍?200+商務聊天學術縮寫完整指南

gm是什么意思?_酷知经验网

产品新人必看:从A到V最全产品术语(下) – Runwise.co

和外國人聊天常用的英語縮寫200詞分享|||#英文縮寫[話題]# #英文常見縮寫[話題]# #常見的英語縮寫[話題]# #英語縮寫[話題]#  #英文科普[話題]# #常用英語短語[話題]# #英語常用語[話題]#

这个吉他符号是什么意思?(Gm和弦旁边的那个) : r/Guitar

深入解析Web3的GM含义及其重要性(web3官网)_伊秀娱乐网|yxlady.com

一秒證明你是幣圈人] ? #GM / 早安|#GN / 晚安Good morning | Good Night 打招呼時,GM、GN  ,問候同樣屬於web3.0文化的人[ 你是哪隻手收] #

游戏GM什么意思?稀有包站GM后台真香!_游戏推荐_淘宝游戏网

工厂常用英文缩写_夸克文档

Kairos Demo

幣圈用語小教室】 GM = Good Morning,早安的意思在時而讓人感到不全然安全的幣圈中,GM是溫暖友善的語言,不僅是在一個新的美麗早晨相互打招呼,更傳達了對共同喜愛幣圈之人的善意和祝福🥰  明天起,也向你在的加密貨幣社群說聲早安,開啟友善交流的一天吧🙌 [小故事 ...

【編織】PAROI-GM-6501

80個商用英文縮寫大全:常聽到的FYI、ASAP、KPI究竟是什麼意思? - YesOnline線上英文

gm_百度百科

醫學誤解3大常見類型醫生教分mg、g、gm 避免誤判影響兒童健康︳親子健康

商用英文】從電影「高年級實習生」學超實用商用縮寫! 【商用英文】從電影「高年級實習生」學超實用商用縮寫!

各厂家镜头字母说明-代表厂家技术- 知乎

这些英文缩写你知道是什么意思吗?

為什麼掌握縮寫英文能讓溝通效率提升3倍?200+商務聊天學術縮寫完整指南

幣圈術語|DYOR、FOMO、HODL、FUD是什麼意思? - 比特救星

Louis Vuitton 手袋寫的BB、MM 是什麼意思?原來讀懂縮寫,一秒就能看懂尺寸! - POPBEE

為什麼掌握縮寫英文能讓溝通效率提升3倍?200+商務聊天學術縮寫完整指南

灰色系统预测模型GM(1,1)_灰色预测模型gm(1,1)-CSDN博客

今天傳訊息給同事想請他幫忙但他說他目前「OOO」,要下週才能處理這到底是什麼意思🤔?難道是什麼暗號嗎? 在職場中,大家為了溝通方便

gm是什么公司缩写- 抖音

gm什么意思的缩写- 抖音

網路縮寫】 ttyl、gn、gtg、g2g、brb 是什麼意思? – 英文庫

GZGAMING为您提供手游/网页/端游,让您的私服游戏业务的成功之路不再遥不可及🔥 除此之外,我们还提供: 1.服务器2.GM 后台3.安卓下载渠道/或者双端

為什麼掌握縮寫英文能讓溝通效率提升3倍?200+商務聊天學術縮寫完整指南

Louis Vuitton 手袋寫的BB、MM 是什麼意思?原來讀懂縮寫,一秒就能看懂尺寸! - POPBEE

游戏GM什么意思?稀有包站GM后台真香!_游戏推荐_淘宝游戏网

TTYL是什么意思?常见网络英语缩写词,实用生活口语必备

gm 意思是數字貨幣中常用的術語嗎?

GM是什麼意思?幣圈社群必讀60術語,保證讓你對「NFT行話」瞭若指掌! | 鏈新聞ABMedia

你們這些烘焙高手知道這張表上的GM 代表什麼嗎? : r/Baking

辦公室黑話快把我逼瘋了!ASAP是什麼意思?ROI、CPC又是什麼指標?|辦公室常用英文簡稱整理包|104職場力

游戏里面的GM权限是什么意思? - 知乎用户的回答- 知乎

Louis Vuitton 手袋寫的BB、MM 是什麼意思?原來讀懂縮寫,一秒就能看懂尺寸! - POPBEE

英文社区术语介绍及用法】 1.GM Good Morning 的缩写,「早安」的意思。我们互相说早安,因为我们是一个|  幣安廣場上的新闻资讯官Ailish

Module 5 - Lesson 1: Why So Many Letter - PressPlay

MG到底是哪國品牌?帶你追根溯源講明白| 8891新車

16 февраль 0 0
2023 copyright text.