kedroplast-suvenir.ru

Ib 券商 手续 费 (98) 사진

ZM新手解憂📢【美國國債五大常見問題解答】🇺🇸💰 Q1️⃣ 交易時間是...⏰ 債券交易沒有指定交易所,交易屬於場外交易,所以不同的券商 有各自的交易時段。以貓奴夫婦熟悉的IB和富途為例: 富途: 香港時間

券商] 英股複委託手續費- Foreign_Inv板- Disp BBS

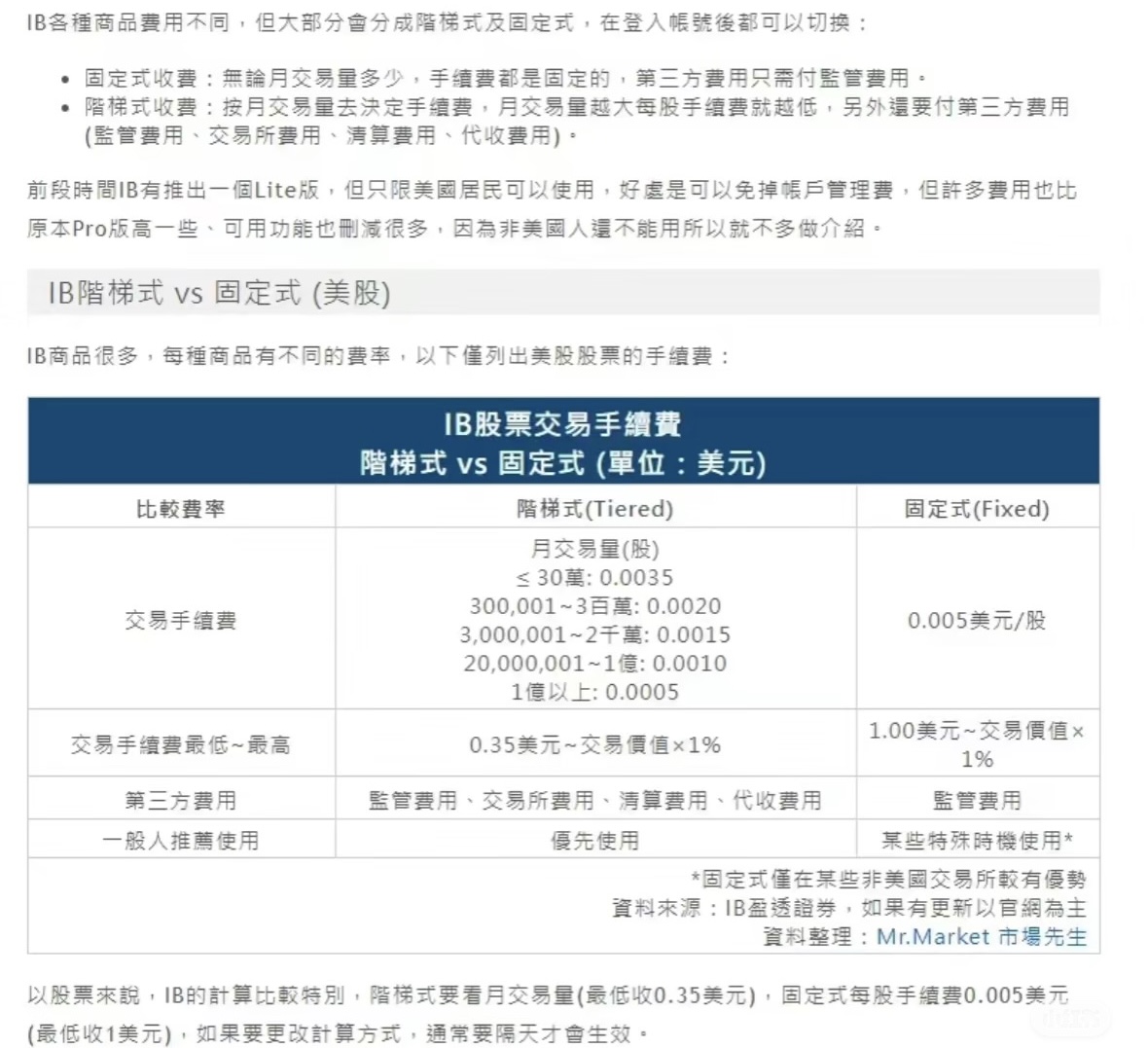
IB手續費懶人包:美股/期貨/日股/英股/港股手續費總整理- Mr.Market市場先生

【IB安全嗎?】IB如何保護用戶安全?5大特點讓您安心進行投資!- Asiamoneypost

IB開戶獎勵|送高達HK$6800 HKTVMALL!盈透證券IB轉倉、開戶優惠

2026年IB盈透證券開戶教學:完整圖解12步驟+優惠1000美金

IB手續費懶人包:美股/期貨/日股/英股/港股手續費總整理- Mr.Market市場先生

IB入金教學|3步學會IB盈透證券入金!IB香港入金方法- Asiamoneypost

LINE Bank外幣轉帳入金Firstrade/IB:外匯手續費150元| 2025教學

券商簡介– 美股軍師BeyondFang.com

IB開戶|11個IB好處及缺點最新$6800 IB開戶優惠及轉倉IB操作

盈透證券IB 手續費有哪些?手續費如何計算?3分鐘快速看懂! - Money Trust

盈透证券(Interactive Brokers)介绍【2025.5 更新:转入资金送 1% 奖励,小技巧可得 12%APY!】 - 美国信用卡 101

2026 Interactive Brokers 開戶教學,IB 盈透證券完整中文流程圖解步驟- 理財學伴

謝謝告知,因為Firstrade部份轉倉IB手續費要55美元,才想說是不是直接自行買賣移轉就好,我會再評估看看,謝謝您

盈透證券IB 手續費有哪些?手續費如何計算?3分鐘快速看懂! - Money Trust

IB期權教學】一文了解IB期權收費、保證金要求、買賣方法- theinvestmedia

IB盈透證券-手續費|專家:這樣買美股,費用不到「萬分之1」|方案比較+佣金計算教學-Caven投資成長家

全球顶级专业券商IBKR盈透证券InteractiveBrokers 2025中国大陆居民完整保姆式开户及入金激活攻略| 老范跨境

富途vs耀才、IB、老虎、華盛證券哪間好?佣金、功能等大對比

IB 盈透證券全解析:圖解申請流程/交易手續費/下單交易方式/海外券商優勢

兌換外幣超平:開Interactive Brokers IB 唱外幣對沖港/美元下跌+超平買美股/港股+超平息借margin - 慳家網購懶人包

2026】 IB 盈透證券最詳盡介紹|開戶懶人包、電匯入金方式、佣金解析- 懶人經濟學

2026 Interactive Brokers 開戶教學,IB 盈透證券完整中文流程圖解步驟- 理財學伴

IB盈透證券好嗎?】3大優缺點比較|手續費划算嗎? | 慢活夫妻

2026)IB下單教學。盈透證券網頁及APP超詳細步驟

全球顶级专业券商IBKR盈透证券InteractiveBrokers 2025中国大陆居民完整保姆式开户及入金激活攻略| 老范跨境

從IB(盈透)轉入股票至華盛證券指引-幫助中心| 華盛証券

IBKR账户设置小技巧- 知乎

台灣的美股券商推薦!美國上市公司IB盈透證券的開戶介紹

ib收費】買賣港股、美股、期權等手續費一覽- theinvestmedia

盈透證券(IB) 穩定幣入金何時開放台灣用戶?複委託、電匯美股券商費率總整理| 鏈新聞ABMedia

盈透证券佣金与费用| 一颗财丸

IB 手續費】每月提供1次免手續費電匯!現在開戶送$100美金!- Asiamoneypost

IB盈透證券-手續費|專家:這樣買美股,費用不到「萬分之1」|方案比較+佣金計算教學-Caven投資成長家

盈透证券IBKR 佣金全解析:美股投资成本深度解读_Hawk Insight

券商界的蘋果:為什麼IBKR 被稱為最會賺錢的科技券商? - 是新聞網_yes新聞

Firstrade第一證券vs IB盈透證券比較:券商如何選擇? - Mr.Market市場先生

2025 盈透證券IB 出金教學│出金手續費?有限制嗎?3 小時內到帳! - Money Trust

IB開戶獎勵|匯率、手續費最便宜!11大優點!台灣買美股首選!

美股券商推薦:IB盈透證券評價如何?IB手續費高嗎?附IB開戶教學- InvestMaster

IB盈透證券好嗎?IB盈透證券手續費、優缺點、評價總整理- Mr.Market市場先生

2026 Interactive Brokers 開戶教學,IB 盈透證券完整中文流程圖解步驟- 理財學伴

前幾天在我的line群討論券商報價的問題『firstrade會給比較貴的報價, 讓我們用比較貴的價格買到股票, 這是真的嗎?』 ​ ​  而且在好幾個月前,我有看過一篇文章

富途证券(香港)帮助中心-从IB转入股票指引

美股券商比較:TD德美利、firstrade第一、IB盈透- Yale Chen 陳頁真

IB 盈透證券開戶流程|IBKR開戶、費用的完整指南(2025最新) - 阿爾發實驗室

2025 IB盈透證券出金教學│出金手續費?圖解步驟一次看- 𝐌𝐢𝐧𝐢 緹娜遊世界

IB盈透证券开户教程

揭秘如何用盈透證券零碎股,只需1美元,即可擁有Nvidia和微軟! - 追日Gucci投資美股,享受生活

美股券商比较:盈透证券vs 德美利证券

IB盈透證券好嗎?】3大優缺點比較|手續費划算嗎? | 慢活夫妻

IB盈透證券好嗎?IB盈透證券手續費、優缺點、評價總整理- Mr.Market市場先生

IBKR账户设置小技巧- 知乎

IB盈透證券好嗎?】IB盈透證券的優缺點、完整手續費統整- 慢活學院Lightup School|美股課程|投資教育

實測分享】零手續費轉美金去IB! 上個月有$1365 USD自媒體收入係美金, 之前都係喺滙豐轉返做港紙, 然後再轉過IB,但匯率勁差。  想試吓美金點樣低成本轉去IB投資。 傳統銀行電匯美金三大麻煩點

複委託或是海外券商哪個較划算?

IB盈透證券|背景/開戶/美股手續費/功能介紹附富途牛牛、第一證券比較

IB盈透證券-手續費|專家:這樣買美股,費用不到「萬分之1」|方案比較+佣金計算教學-Caven投資成長家

IB盈透證券定期定額如何操作?自動投資只要5步驟

盈透证券主页| Interactive Brokers LLC

IB盈透证券开户教程

IB 評價2026盈透證券收費全攻略:港股/美債手續費係咪最平?IB 安全嗎?佣金與離岸功能大拆解!

IB 盈透證券全解析:圖解申請流程/交易手續費/下單交易方式/海外券商優勢

IB開戶】最新超詳細圖解IB開戶流程、提供高達HK$6800 IB開戶優惠

ib開戶優惠|美股手續費低!開戶即送$100美金開戶禮

IB盈透證券出金步驟教學!從美國券商把錢匯回台灣(圖解) - Yale Chen 陳頁真

我地係用IB自動定期定額, 每個月固定投入,輕鬆累積資產。 簡單、省時,仲可以跟住市場長期增值。 手續費低至USD0.35 起,真係平到笑。  https://www.interactivebrokers.com.hk/mkt/?src=zeemoneyIG&url=%2Fcn%2Ftrading%2Frecurring-investments.php

2026】 IB 盈透證券最詳盡介紹|開戶懶人包、電匯入金方式、佣金解析- 懶人經濟學

美股手续费多少钱?复委托vs海外券商下单哪个划算?

IB 盈透證券開戶流程(2024 中文圖文教學) - Yale Chen 陳頁真

IB盈透證券-手續費|專家:這樣買美股,費用不到「萬分之1」|方案比較+佣金計算教學-Caven投資成長家

美股券商如何选?2024最新对比

複委託或是海外券商哪個較划算?

IBKR盈透用户必看:费率调整方法,0.35美元佣金》 今天给大家分享一下如何调整盈透的手续费率,从而尽可能降低交易佣金,减少交易股票的磨损。  参考下图,盈透有两种手续费率模式,一种是固定式收费,另外一种是阶梯式收费。 固定式收费:无论月交易量多少,手续费都是 ...

揭秘如何用盈透證券零碎股,只需1美元,即可擁有Nvidia和微軟! - 追日Gucci投資美股,享受生活

IB 盈透證券全解析:圖解申請流程/交易手續費/下單交易方式/海外券商優勢

複委託或是海外券商哪個較划算?

IB 盈透證券全解析:圖解申請流程/交易手續費/下單交易方式/海外券商優勢

2026年IB盈透證券開戶教學:完整圖解12步驟+優惠1000美金

2026)IB下單教學。盈透證券網頁及APP超詳細步驟

2025 IB盈透證券出金教學│出金手續費?圖解步驟一次看- 𝐌𝐢𝐧𝐢 緹娜遊世界

全球顶级专业券商IBKR盈透证券InteractiveBrokers 2025中国大陆居民完整保姆式开户及入金激活攻略| 老范跨境

2026】 IB 盈透證券最詳盡介紹|開戶懶人包、電匯入金方式、佣金解析- 懶人經濟學

嘉信理财VS盈透证券

2026】 IB 盈透證券最詳盡介紹|開戶懶人包、電匯入金方式、佣金解析- 懶人經濟學

IB盈透證券-開戶經驗談|$1,000股票獎勵、手續費解析、防詐教學- Money Trust

IB用户交易港股节省佣金的方法– 个人工作记录

美股平台比較|香港券商佣金、收費及開戶優惠全攻略

美股開戶|美國三大券商比較!IB盈透證券開戶流程教學,五分鐘搞定!

IB盈透證券好嗎?IB盈透證券手續費、優缺點、評價總整理- Mr.Market市場先生

IB盈透證券》IB開戶2026圖解教學/手續費解析/入金教學- 暖心投資家Tony

亲测—— 用IB算法指令,挑战负佣金! 很早前,看到一篇IB 的科普文,大意是「用算法,有机会秒杀零佣金,甚至可能获得数倍补贴,享受负佣金」。最近刷雪球又看到这篇...

IB盈透證券好嗎?】IB盈透證券的優缺點、完整手續費統整- 慢活學院Lightup School|美股課程|投資教育

開戶並入金US$10,000 到IB 的好處: 1. 分散風險:避免單一券商在極端情況下無法操作,保留備援管道。 2.  標的多元:可投資多國股票、ETF、期權、期貨

謝謝告知,因為Firstrade部份轉倉IB手續費要55美元,才想說是不是直接自行買賣移轉就好,我會再評估看看,謝謝您

盈透證券開通穩定幣入金:美股券商新戰場- by 許明恩- 區塊勢

16 февраль 0 0
2023 copyright text.