kedroplast-suvenir.ru

Ib 融資 維持率 (99) 사진

IB盈透證券-如何開戶?美股經驗分享|記得拿優惠禮!|interactive brokers 開戶- 𝐌𝐢𝐧𝐢 緹娜遊世界

股票放到快發霉試試雙向借券‼️ 雙向借券是指投資人將自己持有的股票或ETF📄 出借給有需求的投資人使用

Interactive Brokers線上開戶完整流程(2025最新圖解) - Spark Spark Finance

國內股票_融資融券_富邦綜合證券

證券賬戶裡的閒置資金也可以賺利息?利率接近5%? - Spark Spark Finance

没有降准,10月MLF等量续做,年内还会降准么? - 21经济网

投資人正在以史上最驚人的規模借錢購買股票根據FINAR(美國金融業監管局)的統計資料顯示投資人的信貸金額在今年達到了歷史新高, 顯示槓捍水位極高。  正值(綠色區域): 投資人手上的現金>槓桿借貸

外資歷史性賣超!00940、00939破發:2檔4月發行高股息ETF皮皮挫?

IB孖展教學|融資入門介紹!孖展利率、槓桿上限計算、風險一覽- theinvestmedia

ib保证金账户被收了利息?这些数据要搞懂。从0开始的ib攻略第②期- 知乎

IB經驗分享有會員主動分享關於Interactive Brokers (IB)登入出現問題的經歷,他稱之為「恐怖經歷」。原文為粵語口語,為方便非港人,我將之改為書面文,但盡量不作任何修改潤飾。  全文如下: 「前日下午開始突然登入不了TWS(Trader Workstation交易者工作站,是IB的交易 ...

IB 盈透證券開戶流程(2024 中文圖文教學) - Yale Chen 陳頁真

盈透卓尚平台| Interactive Brokers Singapore Pte. Ltd.

維持保證金是什麼?維持保證金/原始保證金要準備多少才安全? - Mr.Market市場先生

IB 盈透證券開戶流程(2024 中文圖文教學) - Yale Chen 陳頁真

經濟弱勢可能使歐央行比聯準會的降息更堅定- FastBull

国际货币网│International Monetary Institute

IB盈透开户出入金及相关问题- 知乎

在IBKR 和Firstrade 之間猶豫了一陣子,最後決定選IBKR 今天完成IB 入金🎉 華南銀美元電匯過去,一小時左右迅速到帳! 選擇IB  的理由: ✓ 閒置資金的利息較高

文曄(3036)受惠AI 需求強勁,殖利率5% 可以存股嗎?

2026]投資新手必看:不買股票也能年賺近3.2%?盈透證券IB高息活存策略大揭秘- 追日Gucci投資美股,享受生活

美股卖空(融券)常见问题- 长桥证券(香港) - 帮助中心

IB盈透證券保證金教學|融資入門介紹|保證金利率、槓桿交易上限計算、風險一覽

2026海外券商推薦誰?年度最新排名:Firstrade、IB、Charles Schwab國外券商比較,一次看懂! - 喬王的投資理財筆記

2026 Interactive Brokers 開戶教學,IB 盈透證券完整中文流程圖解步驟- 理財學伴

IB盈透證券(Interactive Brokers)首創全天24小時交易1萬檔美股與ETF - 追日Gucci投資美股,享受生活

高股息ETF四大天王配息全縮水‼️ 00919更是第一次調降🔻 原因到底是什麼呢,一起來看看👀  --------------------------------- 想投資美股...券商怎麼選!? 快來試試全球規模最大、排名第一的美國網路券商-IB 盈透證券

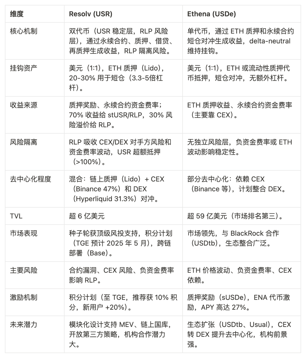
聊聊中性策略稳定币赛道:新玩家Resolv 如何在USDe 的明星光环下突围?》  前有明星项目Ethena的USDe,成为本轮稳定币的黑马;现有新玩家Resolv融资了1000万美元,正在快速崛起,我们就来看一下中性策略稳定币赛道。  1、龙头项目USDe的问题

單親爸爸撞牆記@懶系投資法: IB經驗與資源分享

2026.1.15收盘分析及债基估值】-东方财富网股吧

从idea到ipo - 谦信君- 博客园

為何降息救不了美債?美債「唯一接盤俠」,監管鬆綁如何重塑銀行股? - 深度分析第26期:美國銀行業

什麼是融資?融資維持率如何計算?融資斷頭是什麼?融資可以參加除權息嗎?-股市分析

有人有IB InteractiveBrokers 融資戶的交易經驗嗎? - Mobile01

2026海外券商推薦誰?年度最新排名:Firstrade、IB、Charles Schwab國外券商比較,一次看懂! - 喬王的投資理財筆記

万科也快了? - 集思录

揭秘如何用盈透證券零碎股,只需1美元,即可擁有Nvidia和微軟! - 追日Gucci投資美股,享受生活

Interactive Brokers線上開戶完整流程(2025最新圖解) - Spark Spark Finance

最近債息升番d,好多人dm問我點樣買債,我之前其實d po其實都有教學,係到po多次啦圖1)入到ib係放大鏡到打us-t ,禁入去債券。 圖2)

帮助中心

IB用家討論區(11) | LIHKG 討論區

IB盈透證券(InteractiveBrokers)零差價換外幣不二之選!簡介開戶+匯款+換外幣+收費- 步步網教學

ib收費】買賣港股、美股、期權等手續費一覽- theinvestmedia

IB盈透證券介面介紹:投資組合(Portfolio)相關介面圖解教學- Mr.Market市場先生

财达证券

IB 盈透證券開戶流程(2024 中文圖文教學) - Yale Chen 陳頁真

2026海外券商推薦誰?年度最新排名:Firstrade、IB、Charles Schwab國外券商比較,一次看懂! - 喬王的投資理財筆記

全海外

IB盈透證券介面介紹:投資組合(Portfolio)相關介面圖解教學- Mr.Market市場先生

單親爸爸撞牆記@懶系投資法: 我的IB非專業懶人揀債法

IB盈透證券定期定額如何操作?自動投資只要5步驟

維持保證金是什麼?維持保證金/原始保證金要準備多少才安全? - Mr.Market市場先生

2026 Interactive Brokers 開戶教學,IB 盈透證券完整中文流程圖解步驟- 理財學伴

盈透证券系列(风控篇2)---融资、杠杆交易、强平、还清融资- 知乎

IB 盈透證券開戶流程(2024 中文圖文教學) - Yale Chen 陳頁真

股票質押是什麼?利率高嗎?股票質押維持率怎麼算?股票質押條件、流程、風險一次看-股票入門

股迷大會考殖利率殖利率👉是衡量股票每年從股息中獲得現金回報的比率,類似銀行年利率📌殖利率重點速記🎯定義:又稱「現金殖利率」或「股息收益率 」,是衡量投資人每年能從股息(現金股利)中獲得多少現金回報的比率

我是有生產力的人- 平常不用的現金要放那裡? 現金停泊神器SGOV (Update:  本篇完全是站在美國居民的角度寫的,有很多台灣網友留言指出這樣會被美國預扣

2026 Interactive Brokers 開戶教學,IB 盈透證券完整中文流程圖解步驟- 理財學伴

IB盈透證券介面介紹:投資組合(Portfolio)相關介面圖解教學- Mr.Market市場先生

美股沽空(融券)常見問題- 長橋證券(香港) - 幫助中心

IB開戶教學:2025盈透證券IB開戶最完整指南

IB盈透證券-如何開戶?美股經驗分享|記得拿優惠禮!|interactive brokers 開戶- 𝐌𝐢𝐧𝐢 緹娜遊世界

2026 Interactive Brokers 開戶教學,IB 盈透證券完整中文流程圖解步驟- 理財學伴

單親爸爸撞牆記@懶系投資法: 我的IB非專業懶人揀債法

單親爸爸撞牆記@懶系投資法: 我的IB非專業懶人揀債法

2026年IB開戶+入金教學(含影音)|盈透證券領「1000 美元贈股」完整指南(台灣Interactive Brokers  開戶懶人包)-Caven投資成長家

方正证券- 融资融券- 集中度

IB盈透證券介面介紹:投資組合(Portfolio)相關介面圖解教學- Mr.Market市場先生

單親爸爸撞牆記- Interactive Brokers (IBKR)平台現在可以交易台股了!不但可交易,還提供台股報價,但只限非台灣與非中國居民。  茲總結一些要點如下: 1. 以台灣或中國居民身份開戶的IBKR客戶,不能交易台股,其餘國家和地區,包括香港與澳門都可以; 2. 只限交易台灣 ...

股票融資是什麼意思?融資維持率、利息怎麼算?融資融券餘額是甚麼?融資當沖怎麼操作?-口袋學堂

IB盈透證券》IB開戶2026圖解教學/手續費解析/入金教學- 暖心投資家Tony

證券賬戶裡的閒置資金也可以賺利息?利率接近5%? - Spark Spark Finance

新华解读】恢复购债“提上日程” 债市年末平稳运行将获重要支撑

做多做空教學:意思、操作、例子、風險,股市漲跌都賺錢的交易策略- Spark Spark Finance

Photo by Premiervisa Group (@premiervisagroup) · December 31, 2025

IB 盈透證券開戶流程(2024 中文圖文教學) - Yale Chen 陳頁真

国际货币网│International Monetary Institute

盈透證券IB】開戶教學可以投資全球股票的券商【2025適用】 - BOS巴菲特線上學院

今天再補一張元大標普五百對手上的0050 006208做再平衡1/12  跟永豐質借70萬利率2.4%下午入帳預計1月在連結標普五百的ETF佈9張2月再質借70萬

IB盈透證券-如何開戶?美股經驗分享|記得拿優惠禮!|interactive brokers 開戶- 𝐌𝐢𝐧𝐢 緹娜遊世界

国际货币网│International Monetary Institute

盈透卓尚平台| Interactive Brokers Singapore Pte. Ltd.

IB盈透證券保證金教學|融資入門介紹|保證金利率、槓桿交易上限計算、風險一覽

债市为何跌出大坑?又是小作文惹祸26亿抄底资金“傻眼”

高股息ETF四大天王配息全縮水‼️ 00919更是第一次調降🔻 原因到底是什麼呢,一起來看看👀  --------------------------------- 想投資美股...券商怎麼選!? 快來試試全球規模最大、排名第一的美國網路券商-IB 盈透證券

2026 Interactive Brokers 開戶教學,IB 盈透證券完整中文流程圖解步驟- 理財學伴

牛市是什麼2025|一文看清10個美股牛市指標- GOFIRE.TODAY

盈透卓尚平台| Interactive Brokers Singapore Pte. Ltd.

2026 Interactive Brokers 開戶教學,IB 盈透證券完整中文流程圖解步驟- 理財學伴

国际货币网│International Monetary Institute

2026 最新】IB 盈透證券vs 長橋證券比較:手續費、終身免佣條件及安全保障全攻略

IB盈透證券介面介紹:投資組合(Portfolio)相關介面圖解教學- Mr.Market市場先生

剖析美元穩定幣未來演進:「三層七項」注定收斂監管套利,研究員提出IOSR 終局方案| 鏈新聞ABMedia

盈透證券IB 介面介紹│IBKR 首頁使用教學│Interactive Brokers 介紹一次看-Caven投資成長家

別讓死板算法,害你少賺放貸收益!】 你還在苦苦等利率普通的「傳統長單」? 🟡現在,我們已經在30/90/120 天期捕捉到業界[罕見的高利快閃單]  不是市場沒有行情

IB開戶】最新超詳細圖解IB開戶流程、提供高達HK$6800 IB開戶優惠

东方财富财经早餐2月12日周三

16 февраль 0 0
2023 copyright text.