kedroplast-suvenir.ru

Ib 中文 io 范例 (95) 사진

IB Chinese B Guidebook/ IB Chinese B Coursebook/IB中文B必備教材/IB中文輔導書

小二中文上學期考試

IB Chinese Study Pack: Notes, Essay and IO Sample, 興趣及遊戲, 書本& 文具, 教科書-  Carousell

不看后悔!超详细的IB英文A/B备考锦囊:重点难点逐一突破! - 知乎

IB中文考核要点与素养积累——以广告文体分析为例!_搜狐网

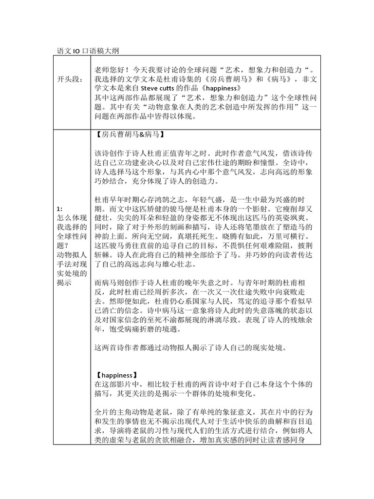
语文A L&L IO口语稿大纲| PDF

SOLUTION: IB English Language and Literature: IO Script - Studypool

MultiBank.io与Fireblocks携手,推动100亿美元现实世界资产(RWA)愿景落地

IB中文Paper2 审题&比较论文结构,掌握这些拿7不要太轻松!_搜狐网

如何分析IB中文A Paper 1中的圖片和漫畫| New Concept Mandarin

运用智慧解决问题作文- 抖音

IB IO Tips For Success from IB English Examiner - Revision Help

架构师的自我修炼:技术、架构和未来PDF电子书[104MB]下载-码农书籍网

2024年考研(英语二)真题及答案(完整版) - 知乎

重庆巴蜀中学2026届高三1月适应性月考(六)英语试题及答案_自主选拔在线

IBDP Chinese A paper 2 tips Step 2 學會自製文學筆記之後,Step  2就是學會操練試題,試題不要分年份操練,應該分主題操練,先打好最簡單的基礎,再慢慢嘗試其他不同類型的試題,在嘗試的過程中應該可以掌握到自己在寫作分析時的優缺點,在考試答題時盡量選答對自己有利  ...

7、Chinese A lit IO评估标准- io 評分標準- 0 作业没有达到以下细则描述的任何标准。 1- - Studocu

五步冲高分攻略IB 中文B IO口语考试| New Concept Mandarin

OSSC留学生网_温暖的留学生服务集团

宣传|《IB中文A文学个人口试示例》|节选试读

HelloGitHub》第106 期- 削微寒- 博客园

IBDP Chinese A Language and Literature SL/HL ] Paper 1 (卷一)  非文學文本分析的注意事項近年卷一難度越來越高,尤其考試取材由往年較多來自香港、澳門、台灣等多地素材,逐漸轉向以中國內地的文本為主,因此考生在分析寫作時除了要注意技巧之外,平日也要多留意中國  ...

IB中文A | IBDP 中文A課程試卷一概述

设计灵感】 日本設計大師研究室设计参考灵感PDF彩色扫描版-第10519期- - 安鱼设计资源丨优质平面设计资源共享站

offer 捷报| 逆流而上,小白也可以疫情期间斩获Quality Assurance Analyst! - Power Career -  多伦多求职辅导,Toronto Power Career,Toronto  Powercareer,加拿大找工作,加拿大找实习,加拿大招聘,简历修改,求职招聘

7、Chinese A lit IO评估标准- io 評分標準- 0 作业没有达到以下细则描述的任何标准。 1- - Studocu

16位数字IO扩展板、I2C接口、产品简介、产品参数、使用说明、应用样例

linux第三篇文件管理和IO重定向_linux_୧⍤⃝ 霹雳雷霆搅屎棍-葡萄城开发者空间

Error (@Error4507) / Posts and Replies / X

java IO流- 一往而深, - 博客园

5分鐘教你寫IB中文A 語言與文學Paper 1 開頭段| New Concept Mandarin

IB 中文B HL 口語全攻略:從文學文本到全球話題的高分邏輯| New Concept Mandarin

量化交易解决方案团队

三星WF-F1053(S)洗衣机使用说明书:[1]-百度经验

IB中文考核要点与素养积累——以广告文体分析为例!_搜狐网

不看后悔!超详细的IB英文A/B备考锦囊:重点难点逐一突破! - 知乎

IB問題集結| PDF

CANA Elite - 新闻与活动

11.2】C10K问题和io多路复用(select、poll和epoll) - _simpleSmile - 博客园

IB Chinese - The Complete Guide to IB Chinese (SL) in Singapore

项目情况说明书

IB中文Paper2 审题&比较论文结构,掌握这些拿7不要太轻松!_搜狐网

IB中文A文學| 個人口試| 全球性問題 |「藝術、創造力和想象力」

2024 年江苏省大学生程序设计大赛邀请函-通知公告-新闻中心-江苏省计算机学会

IBDP Chinese B】 IBDP 中文B 是什麼?到底會考核哪些內容? IBDP 把中文B分為以下2個課程: 中文B SL 中文B HL  IBDP 中文B課程內容包括五大主題: 1) 身份認同

IB中文备考课程|IB中文一对一辅导|IB 中文A/B HL/SL 备考辅导|快速提分|免费试课

S106F.03燃气轮发电机组-南京汽轮电机(集团)有限责任公司-燃气轮机-汽轮机-发电机

Distinct Entertainment 琅特娱乐... - Distinct Entertainment 琅特娱乐

114學測英文打給賀!114學測英文選擇題&翻譯參考答案詳解熱騰騰出爐,答案和詳解以大考中心公布為準 以下僅供各位考生和備考生參考

IB中文Paper2 审题&比较论文结构,掌握这些拿7不要太轻松!_搜狐网

我EE得了满分?? : r/IBO

IB English A (Lang & Lit) IO examples | Clastify

百度翻译SDK的使用_百度翻译api申请-CSDN博客

03-2 ASHRAE 90.1 空調能效與設計介紹(Bill 0705) | 臺中市冷凍空調技師公會

7、Chinese A lit IO评估标准- io 評分標準- 0 作业没有达到以下细则描述的任何标准。 1- - Studocu

何建行/梁文华团队携25项研究亮相世界肺癌大会WCLC2024

2024数字零售增长白皮书| CBNData

不看后悔!超详细的IB英文A/B备考锦囊:重点难点逐一突破! - 知乎

IB Chinese B (SL) Writing Skills and Exemplary Essays IB中文考试写作技巧与范文指南 | PDF

IB Mandarin ab initio Chinese Grammar V2021 IB ab initio 中文语法- A Quick  Reference to Success in the coming Exam By cross referring IB Syllabus and  HSK 4 Sample | PDF

自监督OCR识别-金教授讲座分享_ocrjang-CSDN博客

IB Chinese B SL Oral -- Lesson 03 Health and Wellbeing (Identities)

114學測英文光速寫了答案給大家參考還沒時間檢查&寫詳解如有錯誤請包涵~ 晚點來更新詳解! 有疑問歡迎先留言👋  不好意思的話也可以去Dcard搜尋這篇文章在下面留言~ 答案可參考圖片及連結🔗 *如有引用請註明出處為English Popsicle  https://drive.google.com/file/d ...

浏览器打印长图技巧:放大图片后自动切割打印

持续更新] CTF-Misc Guide - ⚡Lunatic BLOG⚡

產品目錄(Product Feed) | Omnichat 教學

IB Chinese B (SL) Writing Skills and Exemplary Essays IB中文考试写作技巧与范文指南 | PDF

持续更新] CTF-Misc Guide - ⚡Lunatic BLOG⚡

2019年6月英语六级考试答案解析:第一套(重庆新东方)-新东方网

7、Chinese A lit IO评估标准- io 評分標準- 0 作业没有达到以下细则描述的任何标准。 1- - Studocu

IB English Study Pack: Notes, Essay and IO Sample, 興趣及遊戲, 書本& 文具, 教科書-  Carousell

量化交易解决方案团队

关于- 东风微鸣技术博客

7、Chinese A lit IO评估标准- io 評分標準- 0 作业没有达到以下细则描述的任何标准。 1- - Studocu

不看后悔!超详细的IB英文A/B备考锦囊:重点难点逐一突破! - 知乎

不看后悔!超详细的IB英文A/B备考锦囊:重点难点逐一突破! - 知乎

IB Chinese B SL Speaking Practice 20230513 Meeting Recording

管理镜像快照_镜像快照_通过CCI控制台和API使用CCI_用户指南_云容器实例CCI_云容器实例CCI 1.0-华为云

IB Chinese B (SL) Writing Skills and Exemplary Essays IB中文考试写作技巧与范文指南 | PDF

Ib Chinese | PDF

IO评分标准| PDF

Ib Chinese B Coursebook Study Guide | PDF

Chinese B May 2022 | PDF

IB Chinese B SL Oral -- Lesson 1

IB课程学习资料最全汇总:那些帮助我拿到45分预估的宝藏- 知乎

IB中文必读:IO如何获得高分?

How to start, write and end a letter in Chinese [formal + informal]

Definitely totally gonna be bilingual by 2030. : r/taiwan

English IO script, 興趣及遊戲, 書本& 文具, 教科書- Carousell

持续更新] CTF-Misc Guide - ⚡Lunatic BLOG⚡

2025 IB 中文B 閱讀攻略及真題解析:輕鬆提分不是夢! | New Concept Mandarin

IBDPZhong Wen AWen Xue Ke Cheng (OCR) | PDF

LOINC Manual: Test Name Instructions

Using RealTimeData (RTD) server for Excel | Trading Lesson

16 февраль 0 0
2023 copyright text.