kedroplast-suvenir.ru
kedroplast-suvenir.ru
Найти
Kedroplast-suvenir リップル
»
io netty
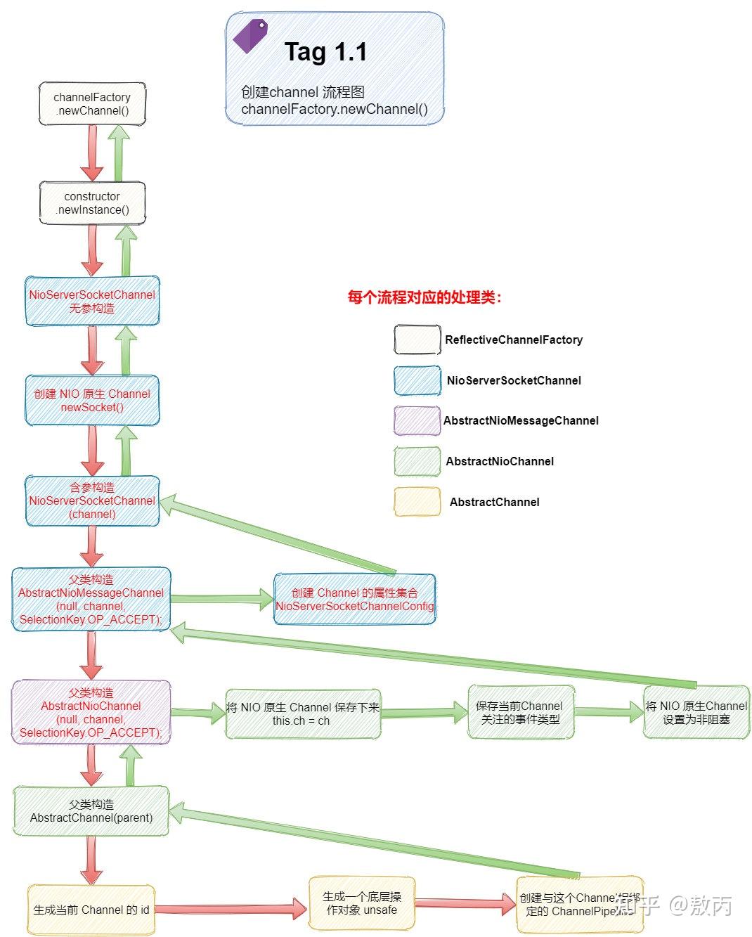
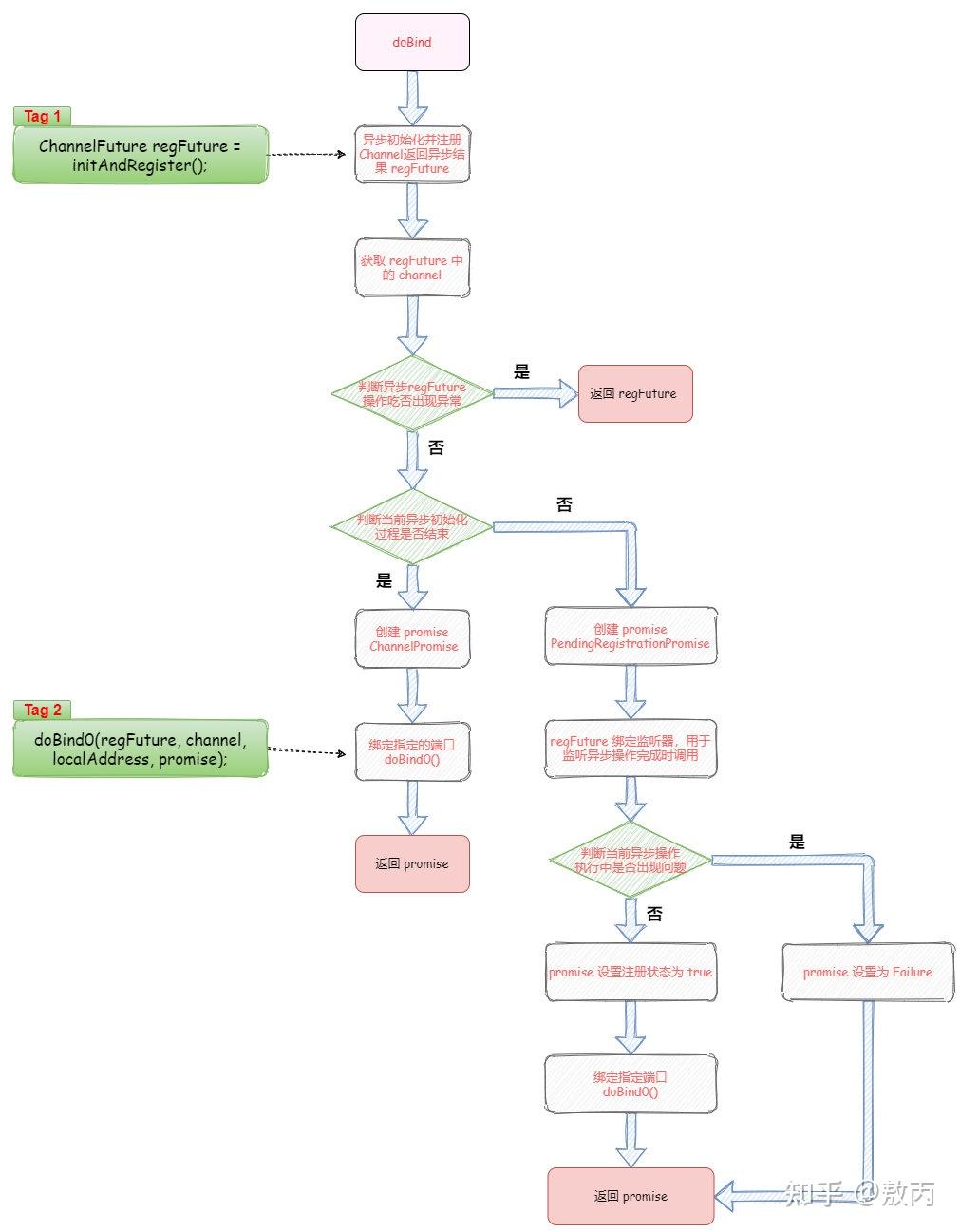
» Io.netty.channel.abstractchannel (93) 사진
Io.netty.channel.abstractchannel (93) 사진
0
1
2
3
4
5
16 февраль
0
0
io netty
Похожие статьи
Io.netty (89) 사진
Io.netty.channel.stacklessclosedchannelexception (97) 사진
Io.netty.leakdetection.level (97) 사진
Io.netty.handler.timeout.readtimeoutexception null (94) 사진
Io.netty.handler.timeout.readtimeoutexception (95) 사진